登录 / 注册
为贯彻落实党中央、国务院,天津市委、市政府和滨海新区区委、区政府决策部署,扎实推动稳住经济一揽子政策措施尽快落地见效,6月7日,滨海高新区围绕推进“稳增长、稳就业”的目标,聚焦市场主体和群众关切,出台6个方面25项92条重点举措,以硬核解渴的实招助力企业发展,实现疫情防控和经济发展“两手抓、两不误、两促进”,为天津市和滨海新区稳定经济工作做出“高新”贡献。
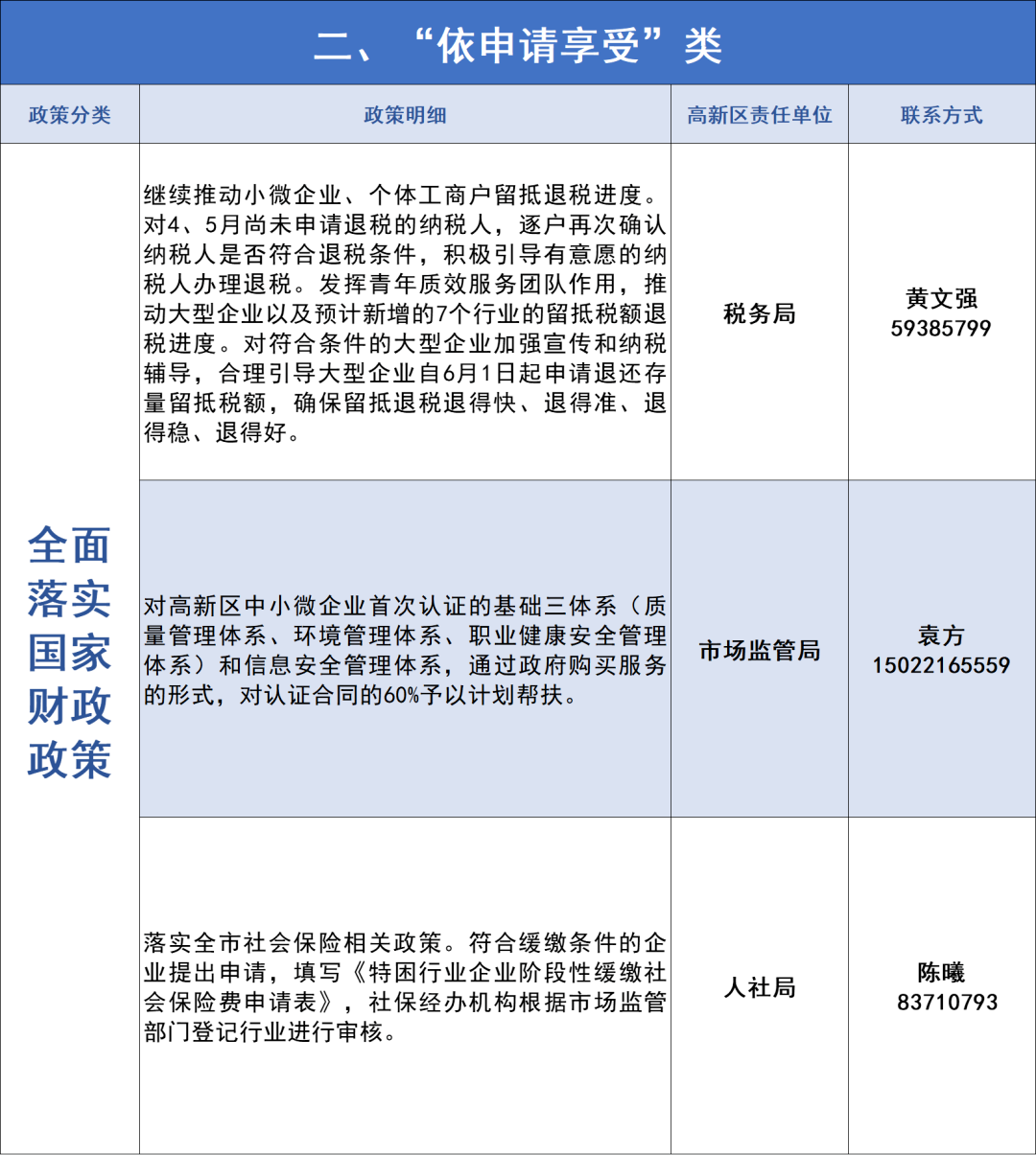
政策明白纸
↓↓↓






此次滨海高新区出台的6个方面25项92条重点举措当中,主要包括全面落实国家财政政策、用足用好货币金融支持政策、稳投资促消费扩大内需、支持重点产业发展政策、稳定畅通产业链供应链政策、兜牢民生保障底线等板块。为了统筹推进重点举措落实见效,形成稳经济工作的强大合力,滨海高新区组建了扎实稳住经济领导小组,专门负责贯彻落实扎实稳住经济一揽子政策措施的组织领导及重大事项的研究决策,并下设8个工作组开展各项具体工作。
此外,为了加快推进各项政策措施落实落地,滨海高新区依托企业服务专员制度,自6月7日起至6月16日,立即开展为期10天的“送政策、收问题、解难题、稳主体”专项行动。行动期间,滨海高新区将围绕企业实地走访、解决企业难题、稳定市场主体、各级协同配合等领域全面发力,确保各项工作落到实处。

资料图:滨海高新区
加强企业实地走访
滨海高新区各部门将对照举措清单,以最快速度给企业“送政策”,在6月16日之前,完成3350家企业的走访工作,加强政策解读、辅导和宣贯,推进行动方案落实、落细。开展“收问题”活动,制作问题收集清单,从企业经济问题、经营发展问题、意见和建议三方面对企业面临的困难或问题进行梳理,全面推动解决企业困难。
加快解决企业难题
滨海高新区将推进“解难题”工作,以企业资金问题为重点,做好进一步加大增值税留抵退税政策力度、加快财政支出进度、贷款等实施延期还本付息等政策措施的贯彻落实,推进企业即申即兑、免申即兑、应兑快兑。打好融资担保、保险、知识产权担保组合拳。同时,做好用好政府性融资担保等政策、扩大实施社保费缓缴政策、知识产权担保融资等政策的贯彻落实。
着力稳定市场主体
滨海高新区将以“稳主体”为重点目标,开展产业链链长对接会、产业(人才)联盟会等活动。重点做好稳定和扩大民间投资、支持主导产业发展、推进企业上市融资、支持企业孵化载体建设、推进企业创新积分制等政策贯彻落实,促进市场主体稳定健康发展。建立保供机制,出台物流企业、物资企业、工业企业白名单,确保防疫物资、生活物资、重要生产物资运输通畅,确保重点企业重点行业持续生产,保障民生与生产稳定运行。
加强各级协同配合
滨海高新区将加强两委各部门间,各部门与新区部门、市级部门间的沟通对接,及时掌握政策措施的新变化、新情况,深入研究,做好政策储备。各部门将积极沟通、加强配合,对政策落实过程中存在问题要及时向综合办公室报告,形成解决企业重难点问题的合力。
来源:滨海发布